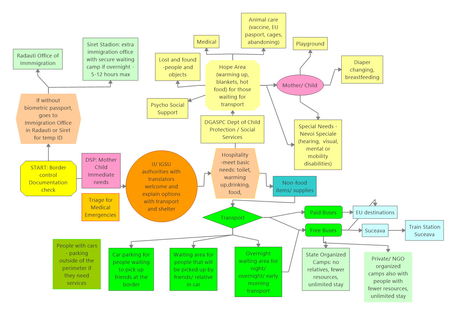
This section describes how incoming refugees are received and the prioritization and order of services offered to them. This first diagram is a basic schematic drawing of the services available, as currently presented to the refugees, followed by a more detailed flow chart. It is important that all volunteers, even if specialising only in a particular type of service have an overview of the entire operation so that they can appropriately direct people they encounter to other needed services and understand how the services interact:
Another flyer that all refugeess are currently given when they enter is this one, available only in Ukrainian language, but listing their rights, emergency services contact info and:
Here is the flow chart of services as of March 17th (click to enlarge):
Organization as of March 17th:
ASISTENȚA MEDICALĂ (Medical Assistance)
- Echipa medicală DSU – Alin SUCIU (Medical Team of the Department of Urgent Situations)
- DSP (Department of Public Health)
- Echipe medicale (Medical Teams)
- UMKE TURCIA (Turkey)
- Portugalia (Portugal)
- MDM Grecia (Greek)
- U.A.
- CRUCEA ROȘIE (Red Cross)
- Ambulanță SMURD TIP C. (Ambulance type C )
- Ambulanță SMURD TIP B. (Ambulance type B)
- Punct Medical Avansat. (Advanced Medical Point)
- Container Prim Ajutor Medical (Medical First Aid Container)
ASISTENȚA SOCIALĂ / SOCIAL ASSISTANCE
- G.A.S.P.C. (General Social Assistance and Child Protection)
- ONG-URI (Main NGOs)
- STAR OF HOPE
- WORLD VISION
- UNICEF
ASISTENȚA PSIHOLOGICĂ / PSYCHOLOGICAL ASSISTANCE
- PSIHOLOG ISU (Inspectorate of Emergency Situations Psychologist)
- ONG-URI (NGOs)
- AMURTEL
- WORLD VISION
- FONPC
ASISTENȚĂ VETERINARĂ / VETINARY ASSISTANCE
- S.V.S.A (State Department of Vetenarian Health)
- ONG-URI (NGOs)
- CASA LUI PATROCLE
ASISTENȚĂ RELIGIOASĂ / RELIGIOUS ASSISTANCE
- CULTELE RELIGIOASE (different faith-based organisations)
MAMA ȘI COPILUL / MOTHER AND CHILD
MAMA ȘI COPILUL I – DSP + ECHIPĂ MEDICALĂ. ( Direction of Public Health and Medical Team)
MAMA ȘI COPILUL II – D.G.A.S.P.C. + UNICEF (Department of Social Assistance and Child Protection + UNICEF)
MAMA ȘI COPILUL III – voluntari ISU Suceava ( volunteers of Inspectorat for Emergency Situations Suceava)



